
一、學校簡介
鄂爾多斯應用技術學院坐落于國家重要的現代能源化工基地,全國文明城市、國家衛生城市、中國最具幸福感城市、著名的暖城—鄂爾多斯市,是鄂爾多斯市唯一一所全日制本科院校。

鄂爾多斯應用技術學院是在2008年開辦的內蒙古大學鄂爾多斯學院的基礎之上,于2015年4月整合內蒙古工業大學礦業學院、內蒙古醫科大學鄂爾多斯學院等辦學資源組建的全日制普通本科院校,是地方高校轉型發展過程中教育部批準成立的第一批以“應用技術”命名的本科院校。2023年,學校接受教育部本科教學工作合格評估,進一步明確應用型、地方性的辦學定位,凝煉“應用為主,立地頂天”的辦學特色,確立把學校打造成為鄂爾多斯地區“人才基地”“產業伙伴”“地方智庫”的服務定位。建校九年來,在校友會排名中前進201位,并進入全國本科高校前40%。
學校現有康巴什和東勝2個校區,占地面積1149.36畝(其中康巴什校區914.04畝,東勝校區235.32畝),建筑面積 25.4362萬平方米,教學行政用房面積 14.7745萬平方米。學校現有11個教學系部,3個教輔單位,其中2019年內蒙古自治區政府與中國商飛合作,建成了大飛機學院。在校生7469人。現有教職工664 人,專任教師458人。專任教師中具有副高級及以上職稱教師 176人,占比 38.43%;具有博士學位63人、碩士學位 333人,碩士及以上學位教師占比 86.46%;雙師型教師153人,占比 33.41%。現有中國工程院特聘院士1人,碩士生導師32人,內蒙古自治區突出貢獻專家1人,內蒙古自治區“草原英才”工程人才3人,“新世紀321人才工程”第二層次人才4人,自治區“教學名師”1人,自治區“教壇新秀”4人,鄂爾多斯“天驕英才”1人,鄂爾多斯市“草原英才”21人,“鄂爾多斯英才”13人,“鄂爾多斯市青年優秀人才”24人,享受市及以上政府特殊津貼專家3人。學校開設28個本科專業(方向),形成了以工學為主,涵蓋理學、藝術學、管理學、醫學、法學的學科專業體系。現有自治區一流本科專業建設點6個,成功申報智能制造工程技術職業本科專業和3個成人本科專業,自治區一流課程6門,自治區級教學實驗示范中心2個,自治區級教學團隊3個,建成全區首家智能制造實驗實訓中心,與武強院士續簽“礦山地質與環境”院士專家工作站,“云·智工坊”被評為自治區級眾創空間,是全國稀土標準化技術委員會會員單位。

面向未來,學校堅持以習近平新時代中國特色社會主義思想為指導,以鑄牢中華民族共同體意識為工作主線,深入貫徹落實黨的二十大、二十屆二中、三中全會和全國教育大會精神,圍繞習近平總書記交給內蒙古的“五大任務”和全方位建設模范自治區“兩件大事”,全面貫徹黨的教育方針,落實立德樹人根本任務,秉承“知行合一、篤學致用”的校訓,深深根植鄂爾多斯大地辦大學,錨定學校第二次黨代會確定的各項目標任務,改革創新謀發展,強化內涵提質量,為建設特色鮮明的區域高水平應用型大學而努力奮斗!




二、引進計劃
引進專任教師計劃詳見附件。引進高層次人才團隊及學科帶頭人施行“一事一議”,不占本引進計劃指標。
三、引進層次及條件
第一層次:學科(專業)帶頭人
在所從事學科(專業)領域具有深厚學術造詣、取得國內同行公認的重要學術成果,或技術技能達到國內領先、自治區拔尖水平,能夠把握學科(專業)發展方向,引領學科(專業)發展前沿,具有較強科學研究或技術開發組織能力,制定學科(專業)建設規劃和實施學科(專業)建設工作的領軍型人才。具有正高級專業技術職稱及高等院校學科(專業)負責人工作背景,或長期從事技能人才培養并作出杰出貢獻的“雙師型”高技能人才。
第二層次:學術帶頭人
在所從事學科(專業)領域中某一方向具有較高學術造詣和重要學術成果,或技術技能達到自治區領先水平,熟悉本學科(專業)及相關學科(專業)的現狀及發展方向,有一定科學研究或技術開發組織能力。取得重點高校博士學歷學位或正高級專業技術職稱,在科研方面取得高水平的成果,或在國家級一類技能競賽中獲得銅牌及以上獎項的高技能人才。
第三層次:骨干教師
在所從事學科(專業)領域取得較好學術成果或技術技能達到自治區領先水平,能夠承擔學科(專業)教學任務的教學、科研人才。取得副高級以上職稱或博士研究生學歷學位的高層次人才,或取得省級及以上技能大師、技術能手及相當級別榮譽稱號的高級技師或技師。年齡一般要求45周歲以下。
第四層次:青年優秀人才
具有良好的研究生教育背景的青年人才或具有3年以上企業工作經歷的技能人才。取得重點高校全日制碩士研究生及以上學歷,緊缺專業可適當放寬為普通高校全日制碩士研究生。年齡一般要求35 周歲以下。
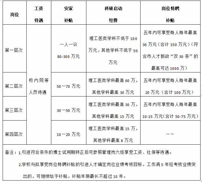
四、引進待遇
(一)崗位待遇

(二)配偶安置
高層次人才配偶屬行政事業單位在編在崗人員、國有企業正式員工符合有關規定的,根據原工作單位性質、崗位匹配情況、專業能力素質等,按照“全市統籌、同級就近”原則統籌安排,接收單位編制已滿的可使用“暖才”周轉編;其他高層次人才配偶有就業意愿的,由人社部門優先提供職業介紹、崗位推薦等就業服務。引進的博士、正高級職稱人員等高層次人才配偶具有全日制本科及以上學歷的,可按規定通過人才引進“綠色通道”安置。
(三)子女入學
依據屬地政策,協助辦理高層次人才子女入學。
(四)安居保障
對引進人才通過給予安家補貼、購房補貼、租房補貼和配置政策性周轉房的方式統籌提供安居保障。
(二)其他待遇
博士研究生列入事業編制管理。碩士研究生列入控制數編制管理,繳納企業養老保險。
博士研究生享受預引進相關政策。
五、引進程序
本引進計劃2024年全年實施,招滿為止。自公告發布后,由各用人部門根據報名情況,不定期組織考試(面試)。
(一)報名
應聘者將個人簡歷和代表性業績成果等相關材料發送至指定郵箱。
(二)資格審核
資格審核貫穿人才引進全過程。各院系負責專任教師資格審核工作。主要審核應聘人員學歷學位信息、學習經歷、工作經歷、科研成果以及崗位匹配等信息。
(三)評估認定
各院系組織專家組進行考查,專家組由各院系根據招聘崗位要求及應聘者專業等內容邀請5-7名專家組成,同時邀請紀檢、組織人事部門人員列席參加,專家組成員需在考查前報校人才工作領導小組審核備案。專家組根據《鄂爾多斯應用技術學院專業面試評分細則》,重點考查應聘者課堂教學能力和學術水平,成績達到合格分數(70分)及以上人員,按成績由高到低排序,按照相應崗位的引進計劃數擇優確定擬引進人選。專業面試結果向應聘人員公布。專業面試包括:
1.課程試講。根據所報崗位的學科方向選擇一門專業課程中相對完整的一部分內容進行試講。課程試講15分鐘,需要配合PPT的,自行拷貝U盤,并經殺毒處理。
2.學術成果介紹。介紹本人科研學術方向及研究成果;
3.專業答辯。對面試專家提出的問題作出答辯。
學術成果介紹和專業答辯15分鐘,其中學術方向和研究成果介紹時間不超過8分鐘。
評估認定結束后,根據成績,各院系按照擬引進專任教師計劃數向校人才工作領導小組推薦擬引進專任教師人選。經校人才工作領導小組審核通過后,確定體檢考察人員名單。
(四)體檢考察與公示
體檢考察合格的專任教師及輔導員,提交學校會議研究,研究通過后,確定最終擬引進專任教師及輔導員名單,并進行不少于5個工作日的公示。
(五)入職
公示期滿,對擬引進人員沒有異議或反映有問題經查實不影響引進的,按規定程序進行備案并辦理入職手續。
六、聯系方式
聯系人:高老師0477-8591333
地址:鄂爾多斯市康巴什區鄂爾多斯大街東1號
郵箱:eyyrsc@163.com
(投遞簡歷郵件標題:應聘單位名稱+姓名+學歷+專業)